TS EN ISO/IEC 17025 Standardı kapsamında sizlere daha iyi hizmet sunabilmemiz adına; sürdürdüğümüz sürekli iyileştirme çalışmalarımız, öneri ve talepleriniz ile güç kazanacaktır. Hizmet sağladığımız müşterilerimizin memnuniyetini ölçme ve değerlendirme amacıyla aşağıdaki anketi doldurmanızı rica ederiz.
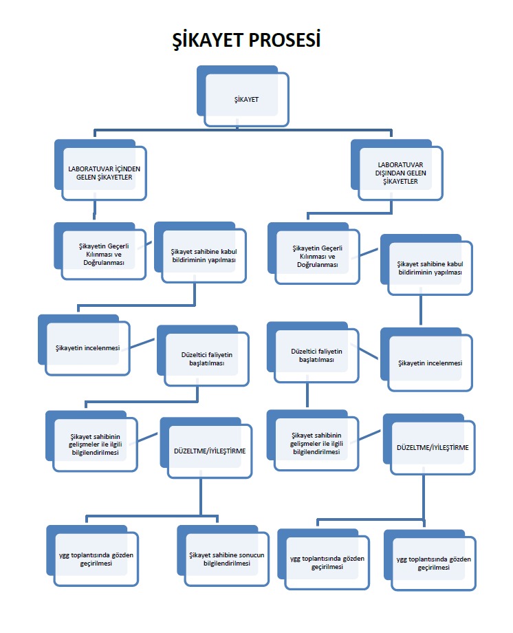
Milid Çevre Ltd.Şti. olarak akreditasyon kapsamında sizlere daha iyi hizmet sunabilmemiz adına; sürdürdüğümüz iyileştirme çalışmalarımız öneri ve talepleriniz ile güç kazanmaktadır. Sizlerden gelen şikayetler yine bu kapsamda değerlendirilerek tarafsızlık, gizlilik ve sürecin her adımında müşteri odaklı yaklaşım içerisinde yönetilmektedir.
Öneri, talep ve şikayetlerinizi aşağıdaki formu doldurarak ve/veya 0 422 606 0460 telefon hattımızdan sözlü olarak iletebilirsiniz. Öneri, talep ve şikayetleriniz sözlü ve/veya yazılı olarak bize ulaştığında Kalite Yönetim Sistemimizde toplanmakta, konunun içeriğine göre ilgili birimlerimize iletilmekte, Kalite, Laboratuvar ve Üst Yönetim tarafından değerlendirilip analiz edilmekte ve 15 iş günü içerisinde sizlere geri bildirimi yapılmaktadır.